跳转至

02 框架图生成功能

不知道你有没有这样的体会,一个目录写好了,但是如果要自己做个技术路线图,或者要生成一张逻辑清晰的框架图,这个时候你打开word,或者visio发现根本不会操作,要么形状对不齐,要么线段不知道怎么连,好不容易做好了,复制到其他位置还错位了,就真的很恼火

在制作了5000多张框架图之后,我将其中的经验都总结成了一个插件工具,框架图生成插件,它可以帮助你快速生成逻辑清晰的框架图,无需自己手动操作,只需要输入目录,即可自动生成

本来是想把连线功能加上去的,奈何微软和WPS都没有提供对应的API,因此目前只能实现半自动生成,手动连接线段。

本文介绍的主要功能,在此选项卡下:

一、框架图生成器

下面逐一介绍上述功能按钮的功能:

  • 顶部空白区:在这里我们需要输入目录,要求一级标题前无空格,二级标题前一个空格,三级标题前两个空格

  • 布局设置

    • 显示三级标题:选择“是”后即可显示三级标题,否则不显示
    • 三级标题方向:选择“横向”后即可将三级标题显示在水平方向,否则显示在垂直方向(文字从上往下排)
    • 页面布局方式左右对齐 表示生成的框图左右两端是严格对齐的,中部均匀分布,开枝散叶 表示生成的框图以中轴线为基准,往左右散开(这个我比较喜欢用)
    • 页面方向:选择“横向”后即可将页面设置为横向,否则设置为纵向
  • 间距设置

    • 各章节纵向间距:设置各章节整体之间(比如第一章和第二章之间)的纵向间距
    • 页面左右间距:设置页面左右两侧的间距(只在选择左右对齐布局方式时生效)
    • 二三级标题间距:设置二级标题与三级标题之间的纵向间距
    • 一级标题的横向间距:设置同一章二级标题之间的横向间距(只在选择开枝散叶布局方式时生效)
    • 三级标题间距:设置同一章三级标题之间的间距(根据三级标题方向决定是横向间距还是纵向间距)
  • 宽高设置

    • 一级标题~三级标题高度:设置一级标题、二级标题、三级标题的高度
    • 二级标题~三级标题宽度:设置二级标题、三级标题的宽度,注意一级标题宽度默认以最长的一级标题自适应
  • 功能按钮

    • 开始生成:点击后即可生成框架图
    • 清空内容:点击后即可清空输入框中的内容
    • 恢复默认值:点击后即可将所有设置恢复为默认值
    • 清空形状:点击后即可清空页面中所有形状
    • 退出程序:点击后即可退出插件工具
    • 工具箱:一个自研的非常方便的工具,辅助编辑框架图,在后面我们会讲到
    • 规范文本1.0.4 版本后,增加了此功能,用于将目录整理成可解析的形式(优先使用AI规范,如果AI规范解析失败,会使用默认的本地识别规则)。

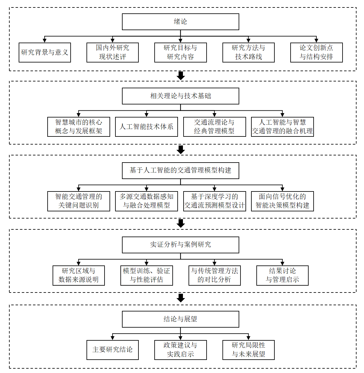
示例1: 生成一个论文框架图

比如我们有这么一个目录,然后我们想要做成一个简单的框架图,那么我们可以按以下步骤操作:

第1章 绪论
1.1 研究背景与意义
1.2 国内外研究现状述评
1.3 研究目标与研究内容
1.4 研究方法与技术路线
1.5 论文创新点与结构安排
第2章 相关理论与技术基础
2.1 智慧城市的核心概念与发展框架
2.2 人工智能技术体系
2.3 交通流理论与经典管理模型
2.4 人工智能与智慧交通管理的融合机理
第3章 基于人工智能的交通管理模型构建
3.1 智能交通管理的关键问题识别
3.2 多源交通数据感知与融合处理模型
3.3 基于深度学习的交通流预测模型设计
3.4 面向信号优化的智能决策模型构建
第4章 实证分析与案例研究
4.1 研究区域与数据来源说明
4.2 模型训练、验证与性能评估
4.3 与传统管理方法的对比分析
4.4 结果讨论与管理启示
第5章 结论与展望
5.1 主要研究结论
5.2 政策建议与实践启示
5.3 研究局限性与未来展望

步骤1 规范目录结构

我们按照一级标题前无空格,二级标题前一个空格,三级标题前两个空格的格式,规范目录结构,如下:

绪论
 研究背景与意义
 国内外研究现状述评
 研究目标与研究内容
 研究方法与技术路线
 论文创新点与结构安排
相关理论与技术基础
 智慧城市的核心概念与发展框架
 人工智能技术体系
 交通流理论与经典管理模型
 人工智能与智慧交通管理的融合机理
基于人工智能的交通管理模型构建
 智能交通管理的关键问题识别
 多源交通数据感知与融合处理模型
 基于深度学习的交通流预测模型设计
 面向信号优化的智能决策模型构建
实证分析与案例研究
 研究区域与数据来源说明
 模型训练、验证与性能评估
 与传统管理方法的对比分析
 结果讨论与管理启示
结论与展望
 主要研究结论
 政策建议与实践启示
 研究局限性与未来展望

技巧:可以通过word的通配符匹配,快速实现替换,比如替换 [0-9].[0-9] 为空,就可以把所有二级标题的编号去掉。

步骤2 选择对应参数直接生成

我按照如下的参数填入,并且点击生成按钮:

可以看到在当前页面中,已经生成了一个简单的框架图,如下:

其中标黄的都是设置的宽度不足以容纳其文字的情况,我们可以根据需要调整宽度,或者将文字换行。

步骤3 简单调整形状宽度

通过简单的宽度调整,我们可以将标黄的部分宽度调整为合适的大小,如下:

步骤4 手动连接线段

由于WPS/WORD目前并没有提供规范的肘形线可联动调用接口,我们手动连接线段,简单修饰即可得到如下框架图:

示例2: 生成一个组织框架图

如果你觉得这个工具只能生成论文框架图,那就太小看它了,从设计之初,我就希望自己写的框架图生成器可以满足不同情况的需求,所以接下来我们用一个公司中常见的框架图来举例:

以下是一份简单的三级公司职能框架,我已按规范格式书写:

总经理
 运营中心 
  产品部
  项目部
 技术中心
  研发部
  运维部
 市场中心
  市场部
  销售部
 职能中心
  人事部
  财务部

同时,只需要像如下这样设置一下参数,即可生成对应的框架图:

生成的简单结果如下:

添加连接线,就可以得到一份完整的组织架构图:

二、框架图辅助工具

在这个功能界面下,我又放了6个分页,分别专注于不同形式的功能,主要对上述生成的框图进行进一步润色

分页1 选取工具

此界面如下,主要用于批量选取需要操作的形状,方便对格式进行批量修改,界面如下:

  • 按位置选取:根据形状的位置,批量选取需要操作的形状

    • 全选:选择当前页面所有形状
    • 同行:选择当前页面上与选中形状同一行的所有形状
    • 同列:选择当前页面上与选中形状同一列的所有形状
  • 按层级选取:根据形状的层级,批量选取需要操作的形状

    • 一级标题:选中所有的一级标题(辅助上述框架图生成器使用)
    • 二级标题:选择所有的二级标题(辅助上述框架图生成器使用)
    • 三级标题:选择所有的三级标题(辅助上述框架图生成器使用)
  • 按形状选取:根据形状的宽高,批量选取需要操作的形状

    • 高度:选择和当前选中形状所有高度相同的形状
    • 宽度:选择和当前选中形状所有宽度相同的形状
    • 宽高:选择和当前选中形状所有宽高相同的形状
  • 按边框选取:根据形状的边框特征,批量选取需要操作的形状

    • 虚实:选取和当前选中形状边框样式相同同时形状一致的所有形状(例如所有连接实线)
    • 颜色:选取和当前选中形状边框颜色相同同时形状一致的所有形状
    • 填充:多用于矩形,选择和当前选中形状填充颜色一致的所有矩形
  • 按范围选取:根据形状划定的范围,批量选取需要操作的形状

    • 行列:选中开始形状和结束形状两者,实现选取两者之间近似在一行或者一列的所有形状
    • 横纵:选中开始形状和结束形状两者,实现选取夹在两者之间的所有形状
    • 对角:选中开始形状和结束形状两者,以此划定一个矩形范围,选择此范围内的所有形状
  • 退出:点击后即可退出此工具

  • 选空:选择页面中形状内部没有文字的所有形状
  • 选中此章节:选择和选中形状所在章节一致的所有形状(一级标题、二级标题、三级标题)

分页2 修改工具

在此页面主要是对形状格式,页面格式的批量修改,界面如下:

  • 同高:修改所有选中形状的高度为当前选中所有形状中最高的高度
  • 同宽:修改所有选中形状的宽度为当前选中所有形状中最宽的宽度
  • 同宽高:修改所有选中形状的宽度和高度为当前选中所有形状中最大的宽度和高度
  • 清空内边距:清空选中形状的内边距,使文字与形状边界对齐
  • 转置文字:修改所有选中的形状的文字方向,从水平方向切换为垂直方向,或者从垂直方向切换为水平方向
  • 转置形状:修改所有选中的形状的方向,从垂直方向切换为水平方向,或者从水平方向切换为垂直方向
  • 合并形状:根据选取的顺序,将选中的形状合并为一个形状,不同形状中的文字换行隔开
  • 加粗:批量实现对所有选中形状内部文字加粗
  • 常规:批量实现对所有选中形状内部文字取消加粗
  • 清空文字:清空所有选中形状内部的文字
  • 清空形状:清空页面中的所有形状
  • 清空页边距:清空页面页边距,让上下左右的页边距都为0
  • 取消组合:取消选中形状的组合状态,使它们成为独立的形状
  • 底对齐:控制选中的形状的上边界不变,修改形状高度,让所有形状以最下沿对齐
  • 右对齐:控制选中的形状的左边界不变,修改形状宽度,让所有形状以最右沿对齐

分页3 填充工具

此页面主要是对矩形形状的文本内容进行批量填充,界面如下:

  • 相同填充:批量实现对所有选中矩形形状内部文字填充输入框中的文字
  • 递增填充:根据选取的顺序,在填充输入框文字外加上递增的数字
  • 智能填充:将选中的形状中的文字换个表达方式
  • 智能重构:一般选中一整篇所有形状,将其换一个主题重构文本(形状位置不变)

分页4 对齐工具

此页面主要是实现形状的批量复制,对齐等操作,界面如下:

  • 左对齐:批量修改所有选中的形状,其中的文字为左对齐
  • 右对齐:批量修改所有选中的形状,其中的文字为右对齐
  • 居中对齐:批量修改所有选中的形状,其中的文字为居中对齐
  • 纵向连续对齐:根据形状选取的先后,然后前一个形状的下沿和后一个形状的上沿对齐
  • 横向连续对齐:根据形状选取的先后,然后前一个形状的右沿和后一个形状的左沿对齐
  • 页面居中:将选中的形状在页面居中对齐,使它们在页面中水平居中同时垂直居中
  • 与页同宽:将选中的形状宽度设置为页面宽度(不包含页边距)
  • 与页同高:将选中的形状高度设置为页面高度(不包含页边距)
  • 与页同宽高:将选中的形状宽度和高度设置为页面宽度和高度(不包含页边距)

  • 拓展复制:根据选中的形状,批量复制出相同的形状,并且位置关系可以指定

    • 纵向复制:可以设置距离和要复制的数量,实现纵向复制多个形状
    • 横向复制:可以设置距离和要复制的数量,实现横向复制多个形状

分页5 上色工具

此页面主要是实现对形状的批量上色,界面如下:

在这里可以批量对选中的形状进行上色,主要是配合之前生成的框架图进行进一步润色,对于每一级标题,我们都可以设置其: 填充色边框色文字色,同时我们也可以设置其无填充或者无边框

对于每一个颜色,可以自定义颜色,系统同时会记住最近使用的颜色,方便后续使用,调色盘如下:

同时还提供了10种色卡以供选择,分别是默认色清新蓝活力橙森林绿樱花粉高雅紫柠檬黄海洋蓝薄荷绿暖棕色

分页6 保存功能

此界面下的功能比较简单,主要是用于快速导出pdf文件,界面如下:

  • 预览效果.pdf:在当前word文件的同一个目录下,生成一个pdf文件,文件名默认是预览效果.pdf
  • 源文件.pdf:在当前word文件的同一个目录下,生成一个pdf文件,文件名默认是源文件.pdf
  • 运用案例展示.pdf:在当前word文件的同一个目录下,生成一个pdf文件,文件名默认是运用案例展示.pdf
  • 同名.pdf:在当前word文件的同一个目录下,生成一个pdf文件,文件名和当前word文件名相同

三、文字填入形状

其实经常做框架图的都知道,最麻烦的就是将文字一个一个都填入到形状中,如果可以批量操作,就可以大大提高效率

有些情况下我们的文字结构并不是标准的目录形式,又想节约时间,则可以使用这个功能

  • 内容区

    • 边框横向内容:即将文字装入横向的带边框矩形中
    • 不带边框内容:即将文字装入横向的无边框矩形中
    • 边框纵向内容:即将文字装入纵向的带边框矩形中(文字是纵向的)
  • 方向

    • 页面方向:选择 竖向 页面就是纵向的,选择 横向 页面就是横向的
    • 生成方向:选择 横向 形状就会从页面顶端往下排列,超过页面范围另起一行,反之从左到右
  • 宽高和间距
    • 横向形状高度:设置横向形状的高度
    • 横向形状宽度:设置横向形状的宽度
    • 纵向形状高度:设置纵向形状的高度
    • 纵向形状宽度:设置纵向形状的宽度
    • 形状之间间距:让生成的形状之间有一定的间距
    • 页面左右间距:设置页面左右两侧的间距,让生成的形状不要超出页面范围
  • 按钮功能
    • 开始生成:点击后即可生成文字填入形状
    • 清空输入框:点击后即可清空输入框中的内容
    • 恢复默认值:点击后即可将所有设置恢复为默认值
    • 退出程序:点击后即可退出插件工具
    • 清空形状:点击后即可清空页面中所有形状
    • 工具箱:打开上面章节介绍的框架图辅助工具

注意:生成方向是纵向的时候,暂时只支持带边框的横向内容,对功能进行了精简化处理

比如我们有这样一些文字,需要装入形状中,就可以使用此功能(常在需要自己排版组织结构的时候用):

1
2
3
4
5
研究背景与意义
国内外研究现状述评
研究目标与研究内容
研究方法与技术路线
论文创新点与结构安排

四、图片转成框架图

很多时候,我们觉得有些框架图很好看,想要自己做一份可编辑的,那么就可以使用这个功能,将图片转换为框架图,界面如下:

  • 图宽: 可以自定义图片的宽度,这个默认会自动识别
  • 图高: 可以自定义图片的高度,这个默认会自动识别
  • 占比: 即生成的框架图占页面的比例,含有 1/41/23/41 这4种占比
  • 页面方向: 选择 竖向 页面就是纵向的,选择 横向 页面就是横向的

  • 按钮功能:

    • 开始生成:点击后即可生成框架图
    • 清空形状:点击后即可清空页面中所有形状
    • 退出程序:点击后即可退出插件工具
    • 工具箱:打开上面章节介绍的框架图辅助工具

在进行这个操作之前,我们首先需要通过图片识别,获取以下格式的代码(关于后续如何得到这些代码,考虑放在云端工具箱中),我们以一个具体的图片为例:

注:图片来源于网络,只做功能演示用

通过图片识别,我们可以得到如下代码:

(4048, 2725)
1572.0@29.0@954.0@125.0-知识图谱系统技术框图-横
38.0@383.0@401.0@77.0-知识图谱应用-横
759.0@392.0@215.0@68.0-智能搜索-横
1653.0@392.0@207.0@64.0-智能问答-横
2555.0@392.0@207.0@64.0-智能推荐-横
3424.0@387.0@266.0@73.0-可视化展示-横
3437.0@754.0@269.0@76.0-技术支撑-横
101.0@813.0@279.0@90.0-知识计算-横
654.0@830.0@206.0@64.0-智能计算-横
1290.0@826.0@224.0@72.0-智能推理-横
1948.0@830.0@207.0@64.0-路径计算-横
2589.0@830.0@215.0@68.0-实体链接-横
3411.0@1069.0@321.0@72.0-数据存储检索-横
3437.0@1141.0@269.0@72.0-关系数据库-横
3466.0@1222.0@215.0@68.0-图数据库-横
644.0@1264.0@221.0@74.0-知识表示-横
1299.0@1273.0@215.0@68.0-三元组化-横
1948.0@1273.0@207.0@64.0-实体融合-横
2593.0@1273.0@215.0@68.0-关系挖掘-横
135.0@1533.0@215.0@76.0-图谱化-横
700.0@1541.0@114.0@64.0-分词-横
1299.0@1541.0@215.0@68.0-实体识别-横
1940.0@1537.0@223.0@72.0-特征提取-横
2597.0@1541.0@207.0@64.0-信息抽取-横
3466.0@1712.0@207.0@64.0-数据分析-横
3369.0@1793.0@405.0@59.0-自然语言处理软件-横
654.0@1810.0@215.0@68.0-词性标注-横
1299.0@1810.0@215.0@68.0-关系识别-横
1948.0@1814.0@207.0@64.0-句法分析-横
2564.0@1805.0@270.0@73.0-同义词构建-横
654.0@2252.0@215.0@69.0-内容抽取-横
1320.0@2252.0@164.0@64.0-包装器-横
1999.0@2252.0@105.0@64.0-ETL-横
2568.0@2308.0@266.0@72.0-百科知识库-横
3205.0@2321.0@729.0@59.0-数据获取、清洗KETTLE等ETL工-横
105.0@2376.0@270.0@76.0-知识获取-横
2560.0@2380.0@274.0@72.0-行业知识库-横
3487.0@2389.0@169.0@76.0-具软件-横
594.0@2465.0@326.0@86.0-非结构化数据-横
1235.0@2465.0@330.0@86.0-半结构化数据-横
2560.0@2457.0@274.0@72.0-开放数据集-横
1914.0@2474.0@279.0@72.0-结构化数话-横
616.0@2555.0@274.0@59.0-WORD/PDF-横
1328.0@2559.0@152.0@60.0-HTML-横
1872.0@2555.0@359.0@59.0-DB/XML/EXCEL-横

我们只需要将以上代码复制到插件工具中,即可生成对应的框架图:

可以看到,每个框中的字都在对应的位置生成了一个形状,只不过和原图还是有差异,这个就需要我们后期再微调即可,不过到这里,最繁琐的录入文字,插入形状的工作已经通过自动化完成了